CV20-2S-0004G
Biến tần loại nhỏ CV Series, loại 1 pha 230VAC, công suất 0.4kw
- Tần số đầu ra 0-300Hz.
- Điều khiển V/F
- Tần số sóng mang 6kHz.
- Bù trượt và bù tải.
- Tích hợp Modbus,RS485 tần số tới 19200bps.
Thông số biến tần CV20-2S-0004G
| Model | Power capacity (kVA) | Input current (A) | Output current (A) | Suited motor (kW) |
| CV20-1S-0002G | 0.6 | 6 | 1.3 | 0.2 |
| CV20-1S-0004G | 1 | 9 | 2.5 | 0.4 |
| CV20-1S-0007G | 1.5 | 18 | 4 | 0.75 |
| CV20-2S-0004G | 1 | 5.3 | 2.5 | 0.4 |
| CV20-2S-0007G | 1.5 | 8.2 | 4 | 0.75 |
| CV20-2S-0015G | 3 | 14 | 7.5 | 1.5 |
| CV20-4T-0007G | 1.5 | 3.4 | 2.3 | 0.75 |
| CV20-4T-0015G | 3 | 5 | 3.7 | 1.5 |
| CV20-4T-0022G | 4 | 5.8 | 5.5 | 2.2 |
Kích thước cơ học biến tần CV20-2S-0004G
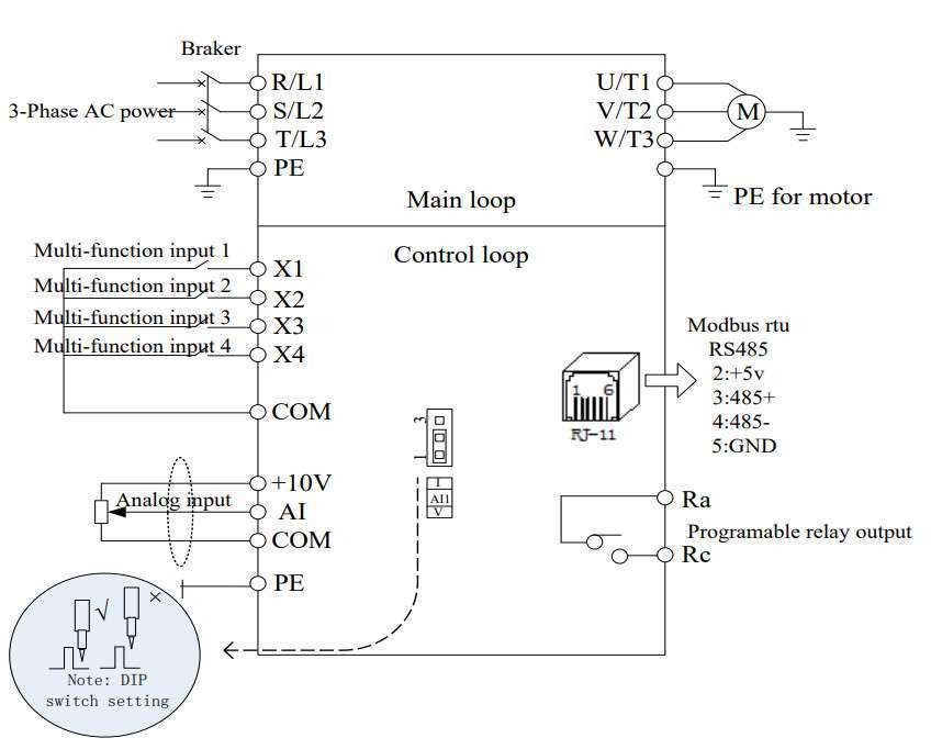
Sơ đồ điều khiển biến tần CV20-2S-0004G
Tải catalog biến tần CV20-2S-0004G


















Reviews
There are no reviews yet.